Abstract
Background: The Mdm2 protein is an E3 ubiquitin ligase that directly interacts with p53 protein leading to its degradation. The expression of MDM2 is controlled by p53 activity through an autoregulatory feedback loop. In addition, a single nucleotide polymorphism (SNP) in the MDM2 promoter modulates its expression and is associated with the risk of cancer. Emerging evidence emphasizes the metabolic activities of MDM2 to be essential for the maintenance of cellular homeostasis. We hypothesized that MDM2 maintains the metabolic homeostasis of hematopoietic stem cells (HSCs) and its downregulation in TP53-mutant leukemias leads to metabolic vulnerabilities independent of p53. Investigation of the metabolic role of MDM2 in hematopoietic stem cells can provide valuable insight into the pathology of TP53 mutant leukemias.
Methods: To understand the function of Mdm2 in HSCs, we generated a conditional mouse model driven by Vav-Cre to genetically label and trace the fate of HSCs after heterozygous deletion of Mdm2 in early development and adult bone marrow. We utilized fluorescence microscopy, flow cytometry, apoptosis assays and RNA-seq to functionally characterize the fate of HSCs after heterozygous deletion of Mdm2. Using Trp53 floxed allele and a new Trp53 mutant allele that switches from wildtype to Trp53R172H mutant, we deleted and/or mutated Trp53 gene concomitantly in Mdm2 haplo-insufficient HSCs. Additionally, MDM2 copy number as well as MDM2 SNP309 status were determined in 95 samples from p53 mutant AML patients and 24 controls.
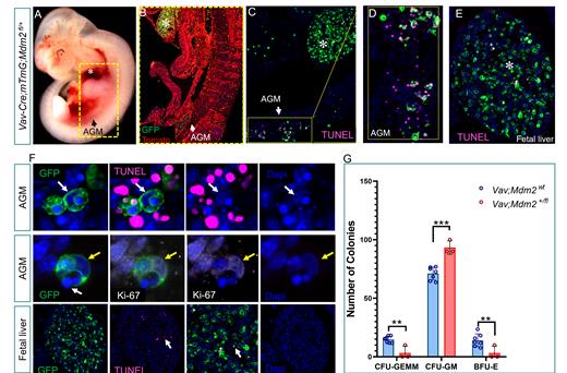
Results: Heterozygous deletion of Mdm2 in hematopoietic stem cells (Vav-Cre;mTmG;Mdm2 fl/+) resulted in massive apoptosis of emerging hematopoietic progenitor cells in the aorta-gonad-mesonephros (AGM) region at E11.5. Strikingly, hematopoietic cells residing in fetal liver displayed minimal apoptosis evident by a few TUNEL positive cells. Colony forming assays revealed a myeloid biased hematopoiesis in Mdm2 haplo-insufficient HSCs. Vav-Cre;Mdm2 fl/+ mice displayed a marked reduction in Lin -/CD150 +/c-Kit +/Sca-1 + HSCs cells and significant decrease in peripheral blood counts. Deletion of Trp53 in these mice (Vav-Cre;Trp53 fl/fl;Mdm2 fl/+) resulted in marked decrease in CD19+ B lymphocytes cells whereas the population of CD11b+ myeloid cells did not change. The population of Lin neg-c-Kit + hematopoietic stem/progenitor cells isolated from the bone marrow of Vav-Cre;Mdm2 fl/+ mice displayed marked downregulation of cholesterol biosynthesis and mevalonate pathway (-log2 pvalue=20). Strikingly, 85% of genes involved in cholesterol biosynthesis (29 genes) were downregulated in Vav-Cre;Mdm2 fl/+ mice. Homozygous deletion of Trp53 in Vav-Cre;Mdm2 fl/+ mice did not rescue the metabolic alterations driven by Mdm2 haplo-insufficiency. In addition, the gene signature of oxidative phosphorylation(oxphos), was remarkably upregulated in Vav-Cre;Mdm2 fl/+ mice independent of p53. We further demonstrate that Cre-mediated induction of a Trp53R172 mutation in Mdm2 haplo-insufficient mice resulted in malignant transformation of HSCs leading to acute myeloid leukemia (AML). Of note, mice with homozygote Trp53 mutation and/or deletion without Mdm2- haplo-insufficiency developed lymphoma and not leukemia. In human, MDM2 loss of heterozygosity (MDM2 LOH) in AML was always concomitant with TP53 missense mutations (log2 odds ratio>3, p<.001), and not TP53 deletions or truncations whereas in lymphomas, MDM2 LOH and TP53 mutations were mutually exclusive.
Conclusion: Using a genetic model, we have shown that Mdm2 haplo-insufficiency in HSCs leads to apoptosis and clonal selection towards myeloid biased hematopoiesis. Mechanistically, Mdm2 haplo-insufficiency resulted in a metabolic switch from cholesterol biosynthesis to oxphos in HSCs. Notably, this metabolic reprograming is not rescued by deletion of Trp53. However, mutation of Trp53 in Mdm2 haplo-insufficient hematopoietic stem cells resulted in leukemic transformation of HSCs leading to acute myeloid leukemia. Lastly, we demonstrate that MDM2 SNP309 is associated with TP53 mutation in AML and provide clinical evidence that MDM2 loss of heterozygosity is concomitant with TP53 mutations in AML with lower survival compared to TP53 mutant patients with diploid MDM2. Our findings demonstrate a p53-independent role for Mdm2 in metabolic maintenance of hematopoietic stem/progenitor cells.
Khoury: Kiromic: Research Funding; Angle: Research Funding; Stemline Therapeutics: Research Funding. Andreeff: Glycomimetics: Consultancy; Medicxi: Consultancy; Karyopharm: Research Funding; ONO Pharmaceuticals: Research Funding; Senti-Bio: Consultancy; Reata, Aptose, Eutropics, SentiBio; Chimerix, Oncolyze: Current holder of individual stocks in a privately-held company; Syndax: Consultancy; Amgen: Research Funding; Daiichi-Sankyo: Consultancy, Research Funding; Breast Cancer Research Foundation: Research Funding; Novartis, Cancer UK; Leukemia & Lymphoma Society (LLS), German Research Council; NCI-RDCRN (Rare Disease Clin Network), CLL Foundation; Novartis: Membership on an entity's Board of Directors or advisory committees; Oxford Biomedica UK: Research Funding; AstraZeneca: Research Funding; Aptose: Consultancy.
